设为首页
|
加入收藏
网站首页
工作动态
通知公告
法规制度
办事指南
校内科研机构
机构简介
课题发布
学术委员会
科研提升
下载专区
科研诚信与学风建设
办事指南
网站首页
>
办事指南
> 正文
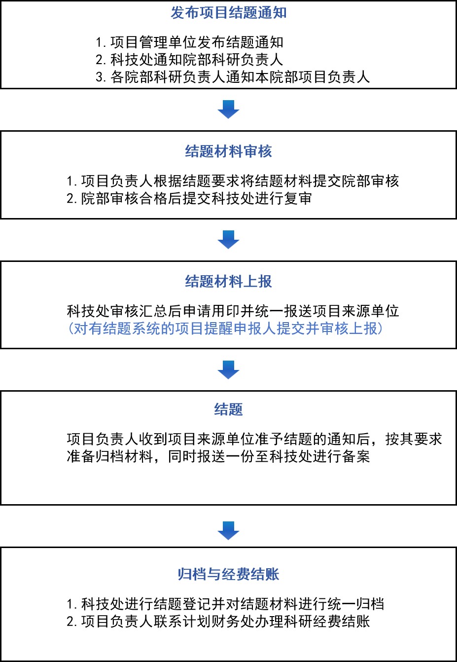
纵向科研项目结题流程
发布者: 时间:2025年07月11日 10:42 浏览:
下一条:科研项目申报流程
版权所有:中医药高等专科学校 科技处 ICP(网站) 备案编号 : 蜀ICP备15036659号-1